HOME ABOUT CV PROJECTS EXTRACURRICULAR CONTACT
PWM-MOTOR-DRIVER

PWM-Motor-Driver

Analog based 3 phase motor control system

PWM-Motor-Driver
PWM-Motor-Driver
electronics

0

1

0
Updated: 2025-01-10 15:23
Created: 2024-12-21 20:43
Status:
Active
  • TeX
  • AGS Script

Documentation

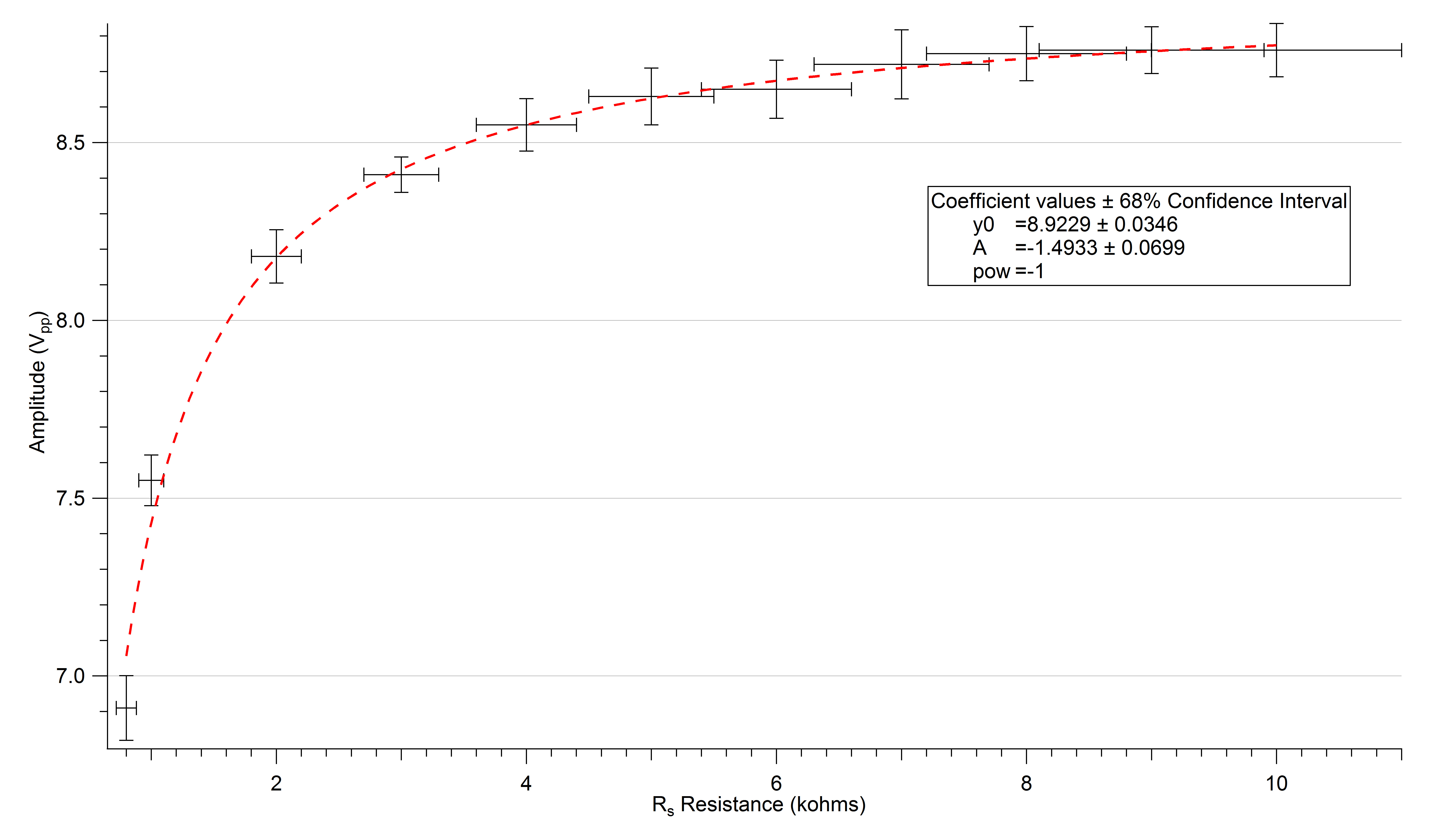
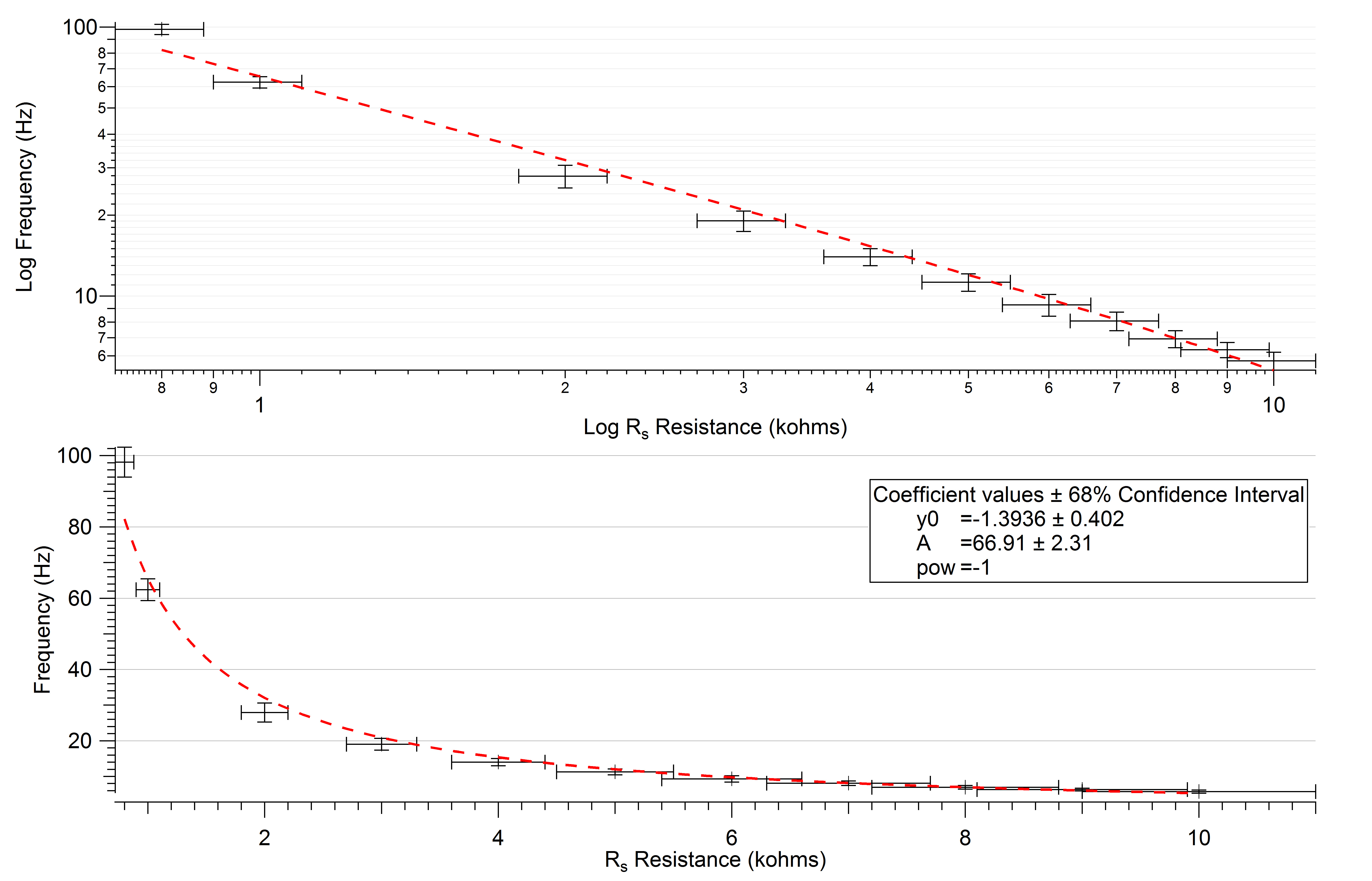
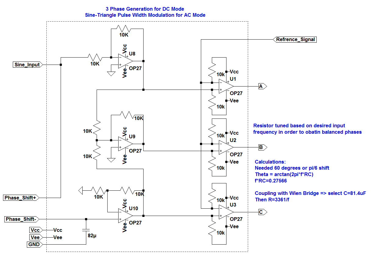
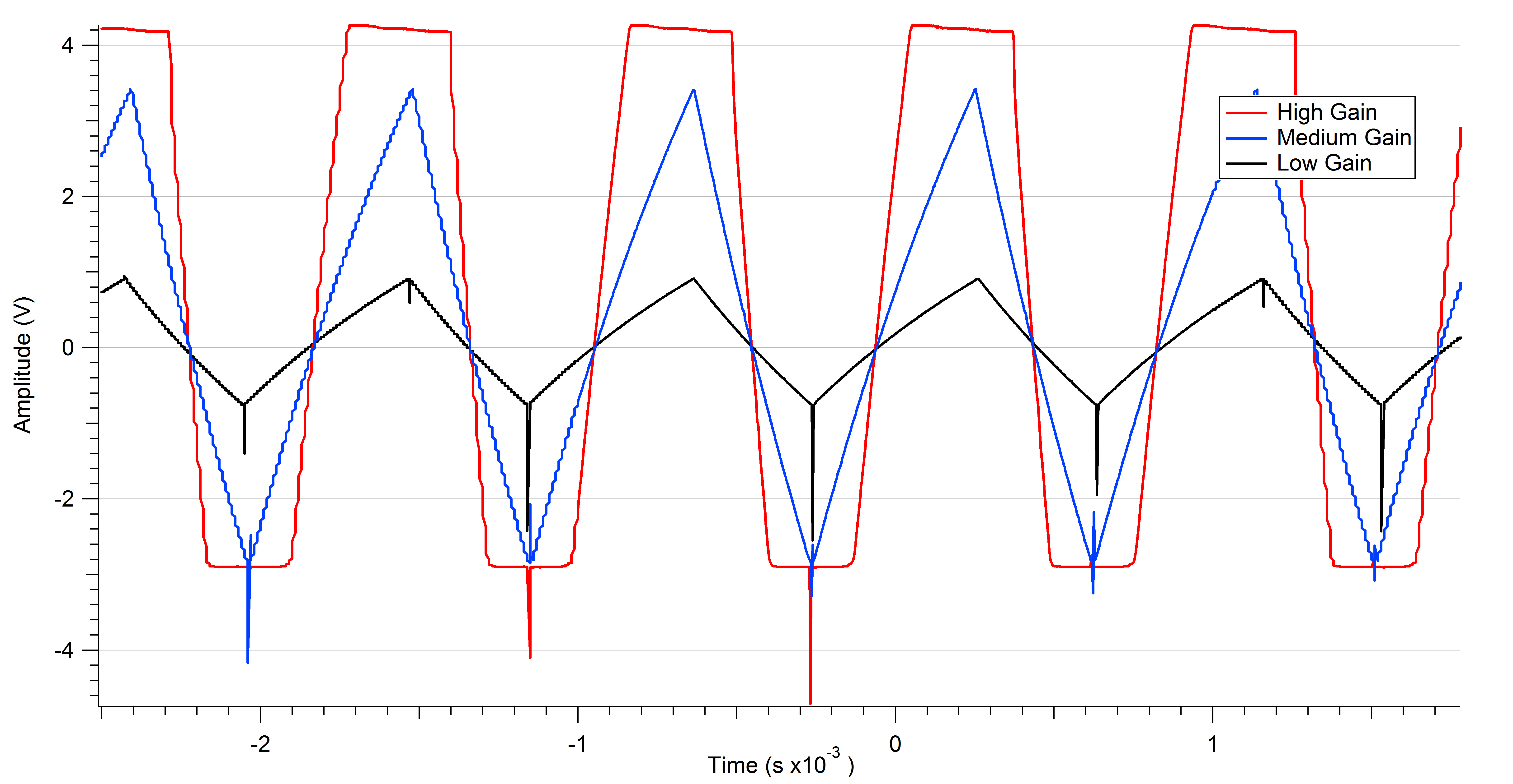
This project focuses on designing and evaluating a brushless motor control circuit that implements both Sinusoidal Pulse Width Modulation (SPWM) and Trapezoidal Pulse Width Modulation (TPWM) techniques, without the use of positional feedback. The circuit integrates several subcircuits, including a Wien Bridge Oscillator, Triangle Wave Generator, Three Phase Generator, Comparator, Modulation/Inversion Circuit, and H-Bridge Driver. During testing, issues such as Wien Bridge instability, phase shift deviations, and back-emf voltage from motor rotation were observed. Despite these challenges, both SPWM and TPWM successfully actuated the motor within a 5Hz to 95Hz frequency range, with SPWM providing smoother performance compared to the more erratic TPWM.

DC_Block_Diagram DC_Block_Diagram Overall_Design Overall_Design Phase_Generation Phase_Generation Prototype_Implementation Prototype_Implementation Setup Setup TriangleWaveGeneratorAmplitude TriangleWaveGeneratorAmplitude WBOFIXED WBOFIXED WienBridgeAmplitude WienBridgeAmplitude WienBridgeFrequency WienBridgeFrequency